Content Strategy and Marketing for RADAR

Screen Shot 2020-06-22 at 11.15.03 AM.png

RADAR was a Denver-based tech startup providing blockchain infrastructure and cryptocurrency trading products before its acquisition by Core Scientific. The company’s mission was to onboard people to blockchain technology and provide products that promote a more fair, accessible, and transparent financial system.

As a senior marketing manager for RADAR, I provided content strategy and copywriting across the company’s three brands in order to promote product launches, provide thought leadership, and raise enterprise-level awareness of the possibilities afforded by blockchain technology.

Key Results

  • Contributed marketing briefs and marketing support for two product launches in three months

  • Created email nurture strategy across three products and three major marketing personas

  • Developed B2B marketing content, including sales decks, one pagers, and blog posts

Content Marketing

 

On the Chain

I proposed and produced a B2B blog series called On the Chain. The series featured interviews with industry leaders about a variety of blockchain use cases (a new content niche in the industry) from the New York Times and IBM to Women’s World Banking to the American Association of Insurance Services. The series was intended to raise awareness of blockchain for a B2B audience possibly interested in the technology but still needing to be convinced of its value.

Product Content

I collaborated closely with engineering and product teams to write blog content to promote and educate readers about RADAR products. We had to build trust and establish a deep understanding of the current problems experienced by blockchain development teams and make a compelling case for our products as the best solution. As much of this was awareness- and interest-level content, there was a fair amount of product education involved.

Screen Shot 2020-06-22 at 11.40.10 AM.png

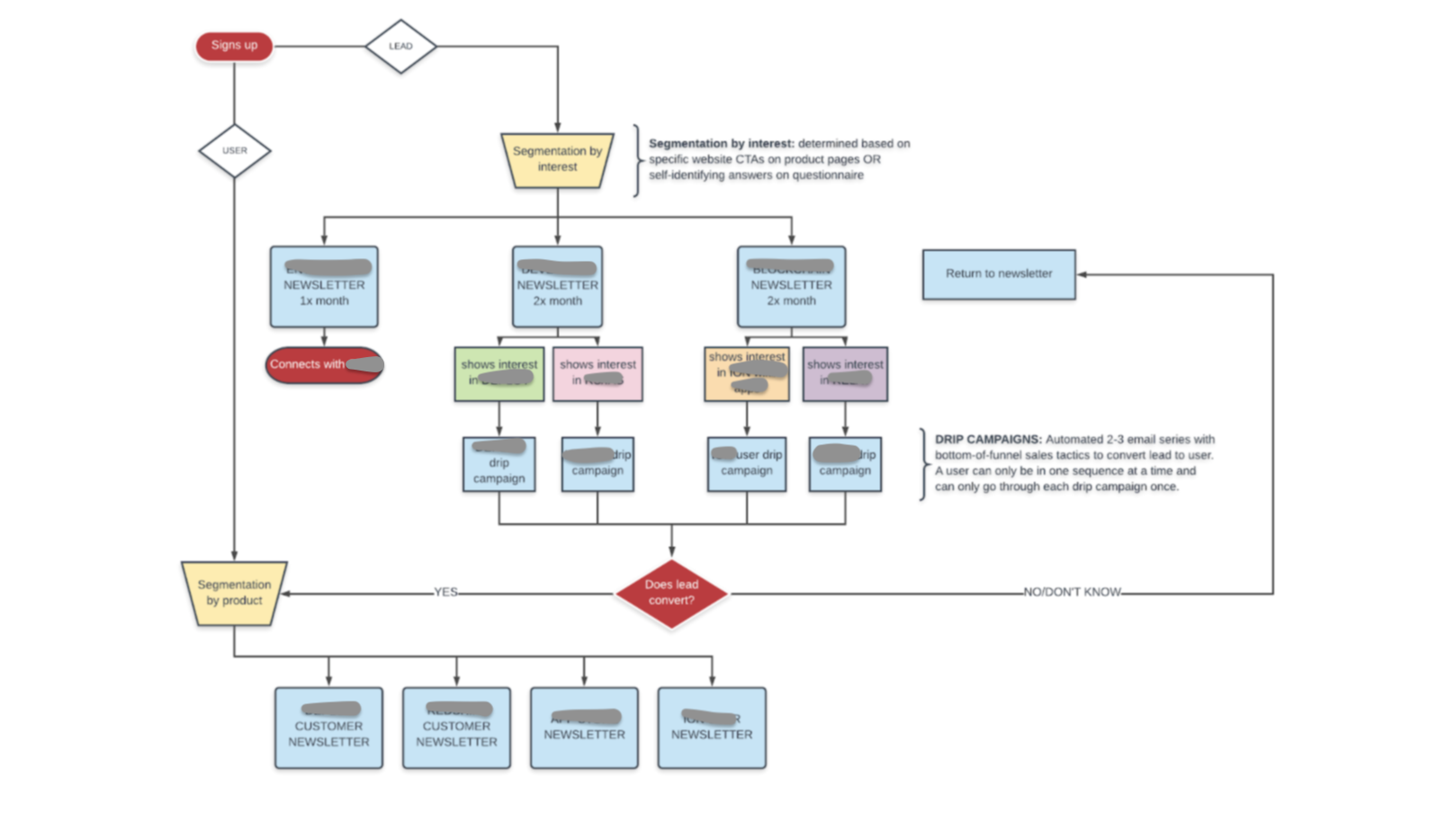
Email Strategy

As a young startup, RADAR had not previously developed a comprehensive email strategy. As it prepared to launch several new products, I created a detailed email marketing and content strategy document for the marketing team to follow and for key stakeholders to see at a glance. The email strategy focused on nurturing new leads and continuing to provide value and delight to existing customers—a plan for the entire customer lifecycle.

RADAR offered products across blockchains and marketed to a wide range of users: developers, DevOps professionals, newly onboarded users, traders, and enterprises. My work developing email and blog strategy required a keen understanding of audience—the major personas, their primary concerns, and what type of content they might need to engage with our products.

Uf_t2TLH.jpg

“Lauren is a strategic thinker, breaking down large opportunities into the core goals and stakeholders to collaborate with, the operations that need to be in place to success, the tactics which will be executed against, and the important metrics. I was impressed at her ability to weave an incredible story while also analyzing the metrics to ensure the story mattered and improve the next storytelling opportunity. Lauren is an incredible fast learner; she took on highly technical and complex blockchain products and was able to build an entire funnel of content and product messaging. Lauren has a deep marketing skillset, is a quick learner, and has all the intangibles that make her a great teammate. I would highly recommend Lauren as a key part of any marketing team.”

Jeff Lesser

Director of Marketing, RADAR

 
shala-burroughs.jpg

“I worked directly with Lauren for 6+ months while at RADAR in her capacity as Senior Marketing Manager. In this role Lauren was able to create and execute content strategy pertaining to a particularly complex suite of blockchain technical products. Her email campaigns were well-composed and yielded high open rates. Most notably I worked alongside her to spin up a series from scratch highlighting blockchain use cases from a variety of industries. Lauren was so well-prepared for each interview that on multiple occasions I received comments about how thoughtful and distinct the questions were from the usual fare. I would highly recommend Lauren as a key part of any marketing team that is looking for excellence in content creation.”

Shala Burroughs

VP of Strategy, RADAR

Previous
Previous

Skillcrush

Next
Next

Indie Hackers